
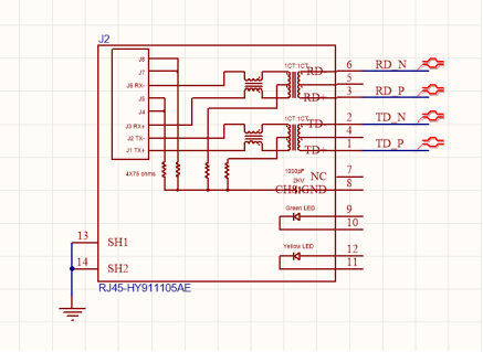
该电路是csw520a RJ45以太网接口电路,用于实现网络信号的传输、隔离、指示与接口适配,是通信模块中常见的网络接入电路。
作用:提供标准RJ45网络接口,用于连接网线,实现物理层的网络信号传输。
引脚对应:电路中J2的引脚(如J2.1、J2.2等)与RJ45的引脚(如RD N、RD P、TD N、TD P等)一一对应,完成信号的“接口-电路”连接。
作用:对网络信号进行电气隔离,防止外部干扰(如雷击、电磁干扰)进入电路,同时实现信号的“差分传输”(增强抗干扰能力)。
原理:通过变压器的电磁耦合特性,将信号从“输入端”传输到“输出端”,同时切断地线回路,避免地线干扰。
作用:对网络信号进行高频滤波,抑制信号中的高频噪声,提升信号质量。
原理:电容对高频信号呈现低阻抗,可旁路高频噪声到地,保留低频有效信号。
作用:通过LED的亮灭,直观显示网络连接状态(如链路状态、速率状态)。
原理:LED亮灭由电路中信号的电平/电流控制,不同颜色LED对应不同状态(如Green代表链路连通,Yellow代表100M速率)。
CH81GND:电路的公共地,为信号提供参考电位,保障信号传输的稳定性。
SH1、SH2:电路的电源输入端,为通信模块内部电路(如信号处理芯片)提供工作电压。
电路图中不同线条、符号、引脚代表特定含义,是理解电路的基础:
| 图标类型 | 代表含义 | 示例(电路中对应) |
|---|---|---|
| 线条 | 信号传输路径 | J2引脚到变压器、变压器到LED的连线 |
| 矩形框(J2) | 接口元件(RJ45网口) | RJ45-HY911105AE的电路符号 |
| 变压器符号 | 信号隔离元件(1CT-1CT) | 电路中“1CT-1CT”标识的元件 |
| 电容符号 | 信号滤波元件(1000pF) | 电路中“1000pF”标识的元件 |
| LED符号 | 状态指示元件(Green/Yellow) | 电路中“Green LED”“Yellow LED”标识的元件 |
| 引脚标识 | 信号/电源/地的连接点 | J2.1、J2.2等引脚,CH81GND、SH1、SH2 |
信号输入:网线插入RJ45接口,网络信号(如以太网数据)通过J2引脚进入电路。
信号隔离:信号经变压器隔离后,进入后续电路(如通信模块的信号处理芯片)。
状态指示:电路中信号的电平/电流控制LED亮灭,显示网络状态。
电源与地:SH1、SH2提供工作电压,CH81GND为信号提供参考电位,保障电路稳定运行。