
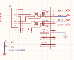
图中电路为通信模块的以太网网络接口电路,核心作用是实现模块与外部网络的物理连接(如网线连接),包含信号传输、防雷保护和电平匹配功能。
符号:两组带中心抽头的线圈(类似“变压器”图形),标注“RN”“TP”等引脚。
作用:
隔离模块内部电路与外部网线,防止共模干扰(如雷击、静电)。
匹配网线传输的差分信号(如TP+/-、TD+/-),确保信号稳定传输。
符号:带“R+数字”的长方形,如与变压器引脚串联的电阻。
作用:限流、分压,保护电路元件(如防止电流过大烧毁芯片)。
符号:三角形+箭头(发光方向),标注“RD”“TD”等,部分串联电阻。
作用:状态指示:
RD(Receive Data):接收数据指示灯,网线有数据输入时闪烁。
TD(Transmit Data):发送数据指示灯,模块发送数据时闪烁。
符号:带8个引脚的矩形插座,标注“RJ45”(网线接口标准)。
作用:物理连接外部网线,引脚对应网线中的8根双绞线(传输差分信号和供电)。
符号:电路中多处出现的“三条长短递减横线”。
作用:电路公共参考点(0V),释放静电、防雷击,确保信号稳定。
信号传输:模块内部的网络信号(如TP+/-、TD+/-差分信号)通过变压器隔离后,经RJ45接口传输到网线;反之,网线接收的信号经变压器隔离后进入模块。
状态指示:发送/接收数据时,TD/RD指示灯对应闪烁,直观显示通信状态。
保护功能:变压器和接地设计防止外部高压(如雷击)损坏模块内部芯片。
TP+/-(Twisted Pair Receive):双绞线接收信号,对应网线中的接收数据线。
TD+/-(Twisted Pair Transmit):双绞线发送信号,对应网线中的发送数据线。
VCC/GND:为LED指示灯和变压器提供电源(通常3.3V或5V)。
变压器:隔离干扰,让信号“干净”传输。
LED灯:用灯光告诉你“是否在收发数据”。
RJ45接口:网线的“插头座”,物理连接的桥梁。
电阻/接地:保护电路“不被烧坏”,确保长期稳定工作。
整个电路就像“模块与外部网络的桥梁”,既负责数据传输,又保障通信安全和状态可视。