
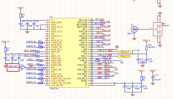
通信模块电路图解析
图中电路围绕“GPIO_RST”引脚设计,核心作用是控制通信模块的复位状态(复位是让模块初始化、重启的关键操作)。
VDD3V:模块的3V供电引脚,为电路提供稳定电压。
接地(地线):电路的“0V参考点”,所有元件的负极/低电平端都连接到这里,确保电压差稳定。
电阻是电路中限流、分压或固定电平的元件,图中四个电阻的作用如下:
R31(10KΩ):连接在“VDD3V”与“GPIO_RST”之间,是上拉电阻。
✅ 作用:当“GPIO_RST”无外部驱动时,R31将信号线拉高至3V(高电平),让模块保持正常工作状态(不复位)。
R32(10KΩ):连接在“GPIO_RST”与地之间,是下拉电阻。
✅ 作用:当“GPIO_RST”无外部驱动时,R32将信号线拉低至0V(低电平),让模块进入复位状态(初始化)。
R33、R34:串联在“GPIO_RST”与地之间,是分压电阻。
✅ 作用:通过电阻分压,为“GPIO_RST”提供稳定的低电平(复位电平),确保模块可靠复位。
电容是滤波元件,连接在电源与地之间,作用是平滑电源电压(滤除电源中的杂波、噪声),让模块供电更稳定。
GPIO_RST是通信模块的复位引脚(“RST”常指“复位”,此处为复位功能)。
高电平(由R31上拉提供):模块正常工作。
低电平(由R32、R33、R34下拉提供):模块复位(重启)。
上电后默认状态:无外部驱动时,R31将GPIO_RST拉高至3V(高电平),模块正常工作。
手动复位操作:通过外部电路(如按钮、外部信号)将GPIO_RST拉低至0V(低电平),模块触发复位(重启);复位完成后,R31再次将GPIO_RST拉高,模块恢复正常工作。
这个电路通过上拉电阻(R31)+ 下拉电阻(R32、R33、R34)+ 电容滤波,实现了“正常工作(高电平)”和“手动复位(低电平)”的切换,是通信模块复位功能的典型电路设计。